If you have any questions about rules, ordinances, norms or laws, we are at your side with advice, free of charge. You are welcome to contact us by email (anfrage@psa-check.com) or by phone (+49 2309 60099-67). We not only test, but for us a test service means to accompany you from the drafting to the end or to carry out these activities.
Securants without installation documentation
Testing of anchors or attachment points on roof surfaces without an installation protocol or installation documentation.
Reinstall or test?
Testing of attachment points / anchors on roof surfaces without installation documentation according to DIN EN 795. Installations before 2012 or DGUV Information 201-056 (formerly BGI 5164)
DIN EN 795 (personal fall protection equipment - anchor devices), which was changed and adapted in July 2012, was restricted on November 24, 2015 by the implementation decision (EU) 2015/2181 of the European Commission.
Short Summary:
This means that tests can only be carried out by qualified testers. Since the anchorage device is not PPE against falls, training to become an expert according to DGUV principle 312-906 (formerly BGG 906) is no longer sufficient.
At the time of installation, the anchor point must already meet the required tensile strength on site and be approved for the European Economic Area.
This means that the anchorage point including the specified and supplied fastening materials are designed for a fall, even if it is a restraint system. So there is nothing to be opposed to a stress test. Even a load test in the form of a tensile test must not add to the material, since in a load test the yield point of the base material of the anchorage point itself is not reached.
Before installing the anchors / attachment points, the load-bearing capacity of the roof / substructure had to be checked before October 2012 and, if in doubt, a structural engineer had to be consulted and the building regulations had to be observed.
Even before October 2012, assembly could only be carried out by qualified assembly personnel in accordance with the manufacturer's assembly instructions.
If these points have been complied with, a subsequent load test of the anchors has no influence on the strength after the load test. If an anchor loosens during the load / tensile test, the anchor would no longer be permissible even with existing installation documentation and would have to be blocked and replaced.
The test may of course only be carried out by test personnel with well-founded specialist knowledge. However, this may only be carried out if the manufacturer is known, the type and design are known and the test force to be applied is known.
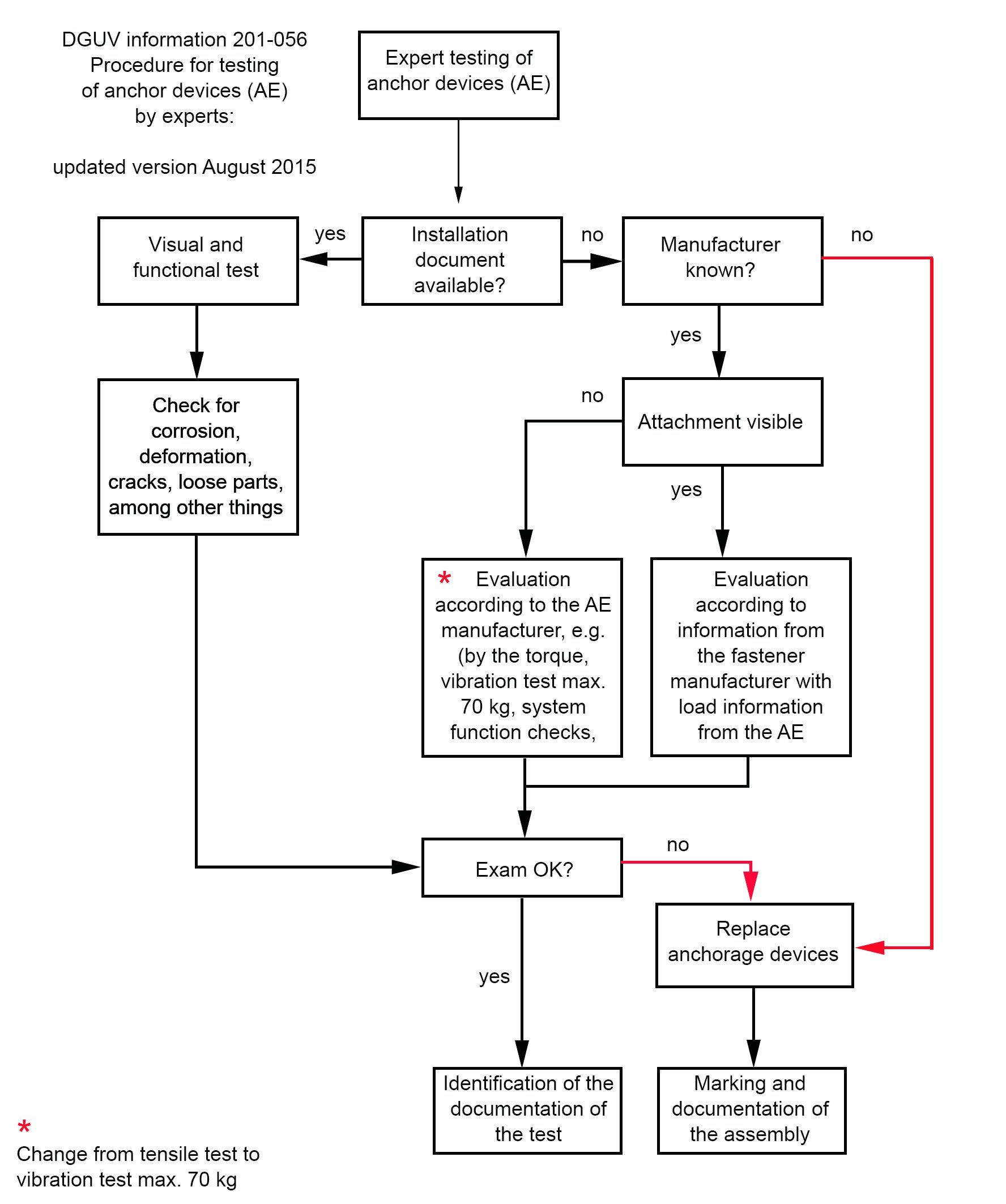
There is often the statement that DGUV 201-056 in the current version of August 2015 prohibits tensile / load tests on anchors in order to replace the missing assembly documentation of the attachment point with a load test (for attachment points before October 2012 or August 2015) .
This statement is wrong!
DGUV Information 201-056 states the following on page 20:
Maintenance and subsequent testing of existing anchorage devices
A subsequent check (expert check) of existing AE involves various dangers and may only be carried out by people with well-founded specialist knowledge.
- improper testing
- Fasteners can be overstressed, damage to the roof cladding, etc.
(Real force flow not recognized ➜ test forces can be factors too high or too low)
- A test must always be documented in writing and corresponds to a repeat test of the attachment point




DIN EN 363 "Personal fall protection equipment - Personal fall protection systems"
DGUV regulation 38 (formerly BGV C22) "Construction work"
BGR 198 / DGUV rule 112-198 "Use of personal protective equipment against falls"
DGUV Information 201-007 (formerly BGI 656) "Roof work"
DGUV-I 201-056 (formerly BGI 5164) "Planning principles for anchor devices on roofs"
According to Book VII of the Social Code, the accident insurance institutions have, among other things, the task of "using all suitable means to prevent accidents at work, occupational diseases and work-related health hazards and to provide effective first aid."
In this context, they are authorized to issue accident prevention regulations "insofar as this is suitable and necessary for prevention and state occupational health and safety regulations do not regulate this". In addition to these DGUV regulations, the accident insurance institutions publish, among other things, DGUV rules and DGUV information:
DGUV regulations:
The DGUV regulations are binding for the insured as an autonomous law.
DGUV rules:
To help with the implementation of the requirements from the state and autonomous occupational safety regulations, the accident insurance institutions DGUV draw up rules taking into account technical specifications and experience from prevention work. If the recommendations given there are complied with, the employer can assume that he has taken suitable measures to prevent accidents at work, occupational diseases and work-related health hazards. However, he also has the option of using other solutions to achieve the same level of safety and health protection for employees.
DGUV information:
As DGUV information, individual accident insurance institutions give special publications as non-binding assistance and recommendations for certain industries, activities and target groups.
Source: IFA / DGUV
Link:
https://www.dguv.de/ifa/fachinfos/regel-und-rechte/erlaeuterungen-zum-regelwerk/index.jsp
